
文獻題目:The PtobZIP55–PtoMYB170 module regulates the wood anatomical and chemical properties of Populus tomentosa in acclimation to low nitrogen availability
發表期刊:Journal of Integrative Plant Biology
影響因子:9.3
發表時間:2024.11.14
發表單位:中國林業科學研究院林業研究所
藍景科信提供:DAP-seq技術服務
主要研究內容
木材(次生木質部)是建筑、造紙和生物能源的重要原料,其形成是受多種轉錄因子和環境因素協同調控的復雜生物學過程。毛白楊是我國重要的速生用材樹種,但其人工林多建于氮素貧瘠土壤,低氮脅迫嚴重制約其生長和木材形成。現有研究已證實bZIP和MYB類轉錄因子參與木材發育調控,但其在低氮條件下調控木質部形成的分子機制尚不明確。
PtobZIP55作為S1-bZIP亞家族核定位轉錄因子,在毛白楊次生木質部中特異性高表達且受低氮顯著誘導。功能驗證表明,過表達PtobZIP55可緩解低氮造成的生長抑制與葉片黃化,優化木材解剖結構并促進木質素沉積;敲除則表現相反的表型,且該調控僅作用于木質素、不影響纖維素含量。進一步分子實驗證實,PtobZIP55可直接結合PtoMYB170啟動子的G-box元件并激活其轉錄,二者表達模式與功能高度協同。
研究借助DAP-seq技術共鑒定出431個PtoMYB170 潛在靶基因,明確其的核心結合基序為典型AC元件,并從中篩選出木質素合成關鍵基因PtoDAHPS1、PtoEMB1144、PtoPAL1、PtoCSE1。后續通過酵母單雜交、ChIP-qPCR及雙熒光素酶實驗證實,PtoMYB170 可直接結合并轉錄激活上述4個木質素合成關鍵基因,且這些靶基因均受低氮誘導表達。同時,PtoMYB170還能調控PAL的表達與酶活,通過PAL介導的氮素循環途徑提升氮素利用,完整構建“PtobZIP55-PtoMYB170-木質素合成基因”的低氮適應調控通路。
本研究系統解析了楊樹響應低氮脅迫的木材形成調控機制,為培育耐貧瘠、木材品質優良的楊樹新品種提供了理論依據與關鍵基因靶點。
圖1. PtobZIP55基因的表達模式。(A)PtobZIP55基因在毛白楊不同組織中的表達模式。(B)正常氮(NN)和低氮(LN)條件下,PtobZIP55基因在次生木質部中的相對表達量。圖A和圖B中的柱形圖數值為平均值±標準誤(n=3),各子圖中柱形圖上不同字母表示處理間存在顯著差異。(C~I)在PtobZIP55啟動子驅動GUS報告基因的轉基因植株中,檢測到GUS基因在幼苗(C)及多種維管組織中的表達,包括葉脈(D、E)、葉柄(F、G)和莖(H、I)。Xy代表木質部,Ph代表韌皮部。比例尺:C為1 cm,D~I為100 μm。
圖2. 正常氮(NN)和低氮(LN)條件下培養2個月的4月齡毛白楊PtobZIP55敲除株系、過表達株系及野生型(WT)植株的形態特征與木材性狀。(A)NN和LN條件下PtobZIP55轉基因植株與野生型植株的生長表現,比例尺為10 cm。(B、C)PtobZIP55轉基因植株與野生型植株的株高(B)和莖粗(C)。(D)經鹽酸染色的PtobZIP55轉基因植株與野生型植株莖第八節間橫切片,Xy代表木質部,比例尺為100 μm。(E~I)PtobZIP55轉基因植株與野生型植株莖的木質部寬度(E)、木質部/莖橫截面積比(F)、導管頻率(G)、導管管腔面積(H)及雙纖維細胞壁厚度(I)。(J)PtobZIP55轉基因植株與野生型植株次生木質部中的木質素含量。圖(B、C)及(E~J)中柱形圖數值為平均值±標準誤(n=3),各子圖中柱形圖上不同字母表示組間存在顯著差異(P<0.05)。

圖3. PtobZIP55調控靶基因的轉錄組分析及PtobZIP55直接結合PtoMYB170啟動子序列并激活其表達(A)韋恩圖展示正常氮(NN)條件下PtobZIP55過表達株系與野生型(WT)楊樹的差異顯著表達基因(SDEGs)數量,以及低氮(LN)與正常氮處理的野生型楊樹間的差異顯著表達基因數量。(B)對PtobZIP55 過表達株系與正常氮野生型、低氮與正常氮處理野生型這兩組對比中共同的差異顯著表達基因進行KEGG通路分析。(C)與正常氮供應的野生型楊樹相比,兩組對比中共同參與木質素生物合成且呈同步上調或下調的差異顯著表達基因的表達水平。(D)酵母單雜交實驗驗證,酵母細胞中PtobZIP55可與PtoMYB170的啟動子序列相結合。(E)EMSA實驗證實,體外條件下PtobZIP55可結合PtoMYB170啟動子區域的兩個位點(P1和P2)。(F)ChIP-qPCR實驗表明,體內條件下PtobZIP55可結合PtoMYB170啟動子區域的兩個位點(P1和P2);以PtobZIP55-綠色熒光蛋白(GFP)融合蛋白表達植株的染色質為材料,用抗GFP抗體進行免疫沉淀,以免疫球蛋白G(IgG)作為陰性對照,毛白楊泛素基因(PtoUBQ)作為內參基因。(G)本氏煙草葉片中PtobZIP55激活PtoMYB170啟動子的雙熒光素酶報告基因實驗。實驗組為35S::PtobZIP55+PtoMYB170Pro::LUC,陰性對照組為62-SK+0800-LUC、35S::PtobZIP55+0800-LUC和62-SK+PtoMYB170Pro::LUC。侵染后第3天記錄熒光圖像。(H)檢測LUC和REN酶活性,計算二者活性比值作為最終的轉錄活性。以62-SK+PtoMYB170Pro::LUC作為對照,其LUC/REN比值設定為1。圖(F)、(H)中柱形圖數值為平均值±標準誤(n=3),各子圖中柱形圖上不同字母表示實驗組與對照組間存在顯著差異。
圖4. 正常氮(NN)和低氮(LN)條件下培養2個月的4月齡毛白楊PtoMYB170 敲除株系、過表達株系及野生型(WT)植株的形態特征與木材性狀。(A)PtoMYB170轉基因及野生型楊樹的生長表現。比例尺為10 cm。(B、C)PtoMYB170轉基因及野生型楊樹的株高(B)和莖粗(C)。(D)經鹽酸染色的PtoMYB170轉基因及野生型楊樹莖第八節間橫切片。Xy為木質部。比例尺為100μm。(E~I)PtoMYB170轉基因及野生型楊樹莖的木質部寬度(E)、木質部/莖橫截面積比(F)、導管頻率(G)、導管管腔面積(H)及雙纖維細胞壁厚度(I)。(J)PtoMYB170轉基因及野生型楊樹次生木質部中的木質素含量。圖(B、C)及(E~J)中柱形圖數值為平均值±標準誤(n=3),各子圖中柱形圖上不同字母表示組間存在顯著差異(P<0.05)。
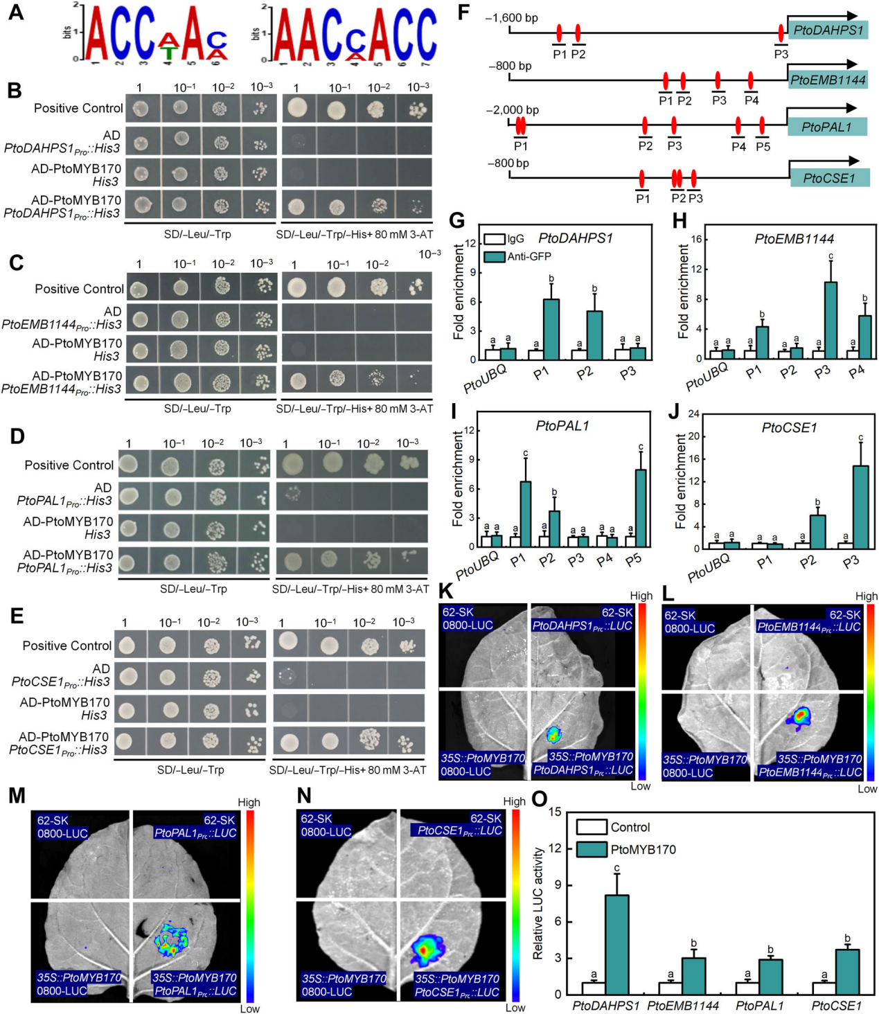
圖5. PtoMYB170直接結合PtoDAHPS1、PtoEMB1144、PtoPAL1 和 PtoCSE1 的啟動子序列。(A)通過DAP-seq鑒定得到的PtoMYB170靶基因的潛在結合元件。(B~E)酵母單雜交實驗驗證,酵母細胞中PtoMYB170可分別結合PtoDAHPS1(B)、PtoEMB1144(C)、PtoPAL1(D)和PtoCSE1(E)的啟動子序列。(F)PtoMYB170在PtoDAHPS1、PtoEMB1144、PtoCSE1和PtoPAL1啟動子序列上的結合位點示意圖。(G~J)ChIP-qPCR實驗證實,體內條件下PtoMYB170可結合上述靶基因的啟動子序列;以PtoMYB170-綠色熒光蛋白(GFP)融合蛋白表達植株的染色質為材料,采用抗GFP抗體進行免疫沉淀,以免疫球蛋白G(IgG)作為陰性對照,毛白楊泛素基因(PtoUBQ)作為內參基因。(K~N)本氏煙草葉片中PtoMYB170激活各靶基因啟動子的雙熒光素酶報告基因實驗;以35S啟動子驅動的PtoMYB170表達載體與各靶基因啟動子驅動的熒光素酶(LUC)報告載體共轉化組為實驗組,以62-SK空載體與0800-LUC空載體共轉化組、35S::PtoMYB17與0800-LUC共轉化組、62-SK與各靶基因啟動子驅動的LUC報告載體共轉化組為陰性對照,侵染后第3天記錄熒光圖像。(O)檢測LUC和REN的酶活性,計算二者活性比值作為最終的轉錄活性。以62-SK空載體與各靶基因啟動子驅動的LUC報告載體共轉化組為對照,并將各對照組的LUC/REN比值均設為1。圖(G~J)、(O)中柱形圖數值為平均值±標準誤(n=3),各子圖中柱形圖上不同字母表示實驗組與對照組間存在顯著差異。
圖6. 正常氮(NN)和低氮(LN)條件下,毛白楊PtoMYB170敲除株系、過表達株系及野生型(WT)植株次生木質部中PtoPAL1基因的表達水平及其酶活性。(A、B)分別為PtoMYB170轉基因株系及野生型植株中PtoPAL1基因的表達水平(A)和PAL的酶活性(B)。各子圖中柱形圖數值均為平均值±標準誤(n=3),柱形上方不同字母表示組間存在顯著差異(P<0.05)。
圖7. 毛白楊適應低氮(LN)條件下,PtobZIP55激活PtoMYB170轉錄并進一步正向調控木質素生物合成基因、促進次生木質部木質素沉積的調控模式示意圖。低氮誘導PtobZIP55的轉錄水平上調,PtobZIP55結合到PtoMYB170的啟動子序列并激活其表達;PtoMYB170進一步結合到木質素生物合成通路關鍵基因PtoDAHPS1、PtoEMB1144、PtoPAL1和PtoCSE1的啟動子序列,提高這些基因的轉錄水平,最終導致毛白楊次生木質部中木質素含量增加。基因表達水平與木質素濃度隨低氮環境變化呈增強趨勢,該過程通過箭頭及深色背景加粗文本框進行標注。

免責聲明
客服熱線: 18758282240(同微信)
加盟熱線: 18758282240(同微信)
媒體合作: 0571-87759945
投訴熱線: 0571-87759942

下載儀表站APP

Ybzhan手機版

Ybzhan公眾號

Ybzhan小程序