超高的應用性能測試解決方案
用于 Spirent CyberFlood 和 Avalanche測試工具的CF400提供了業界高性能和容量測試解決方案,支持五倍速100G接口。 用戶可以測試網絡設備、web應用程序和媒體服務的性能限制,確保客戶的服務質量(QoS)和QoE。 CF400與CyberFlood和Avalanche一 起,可提供400 Gbps的應用流量和 200 Gbps的加密流量性能在單個設備中測試功能。
應用
● 網絡性能測試
● Web應用測試
● 高可用性HTTPS/ TLS測試
● SSL VPN/IPSec性能測試
● 應用識別測試,包含數十萬種應用場景
● 高級視頻應用測試
● 移動網絡防火墻測試
● 零信任度量和性能測試
● 大規模重播UDP/TCP流量
● 還可提供可選的高級安全測試解決方案
功能與優勢
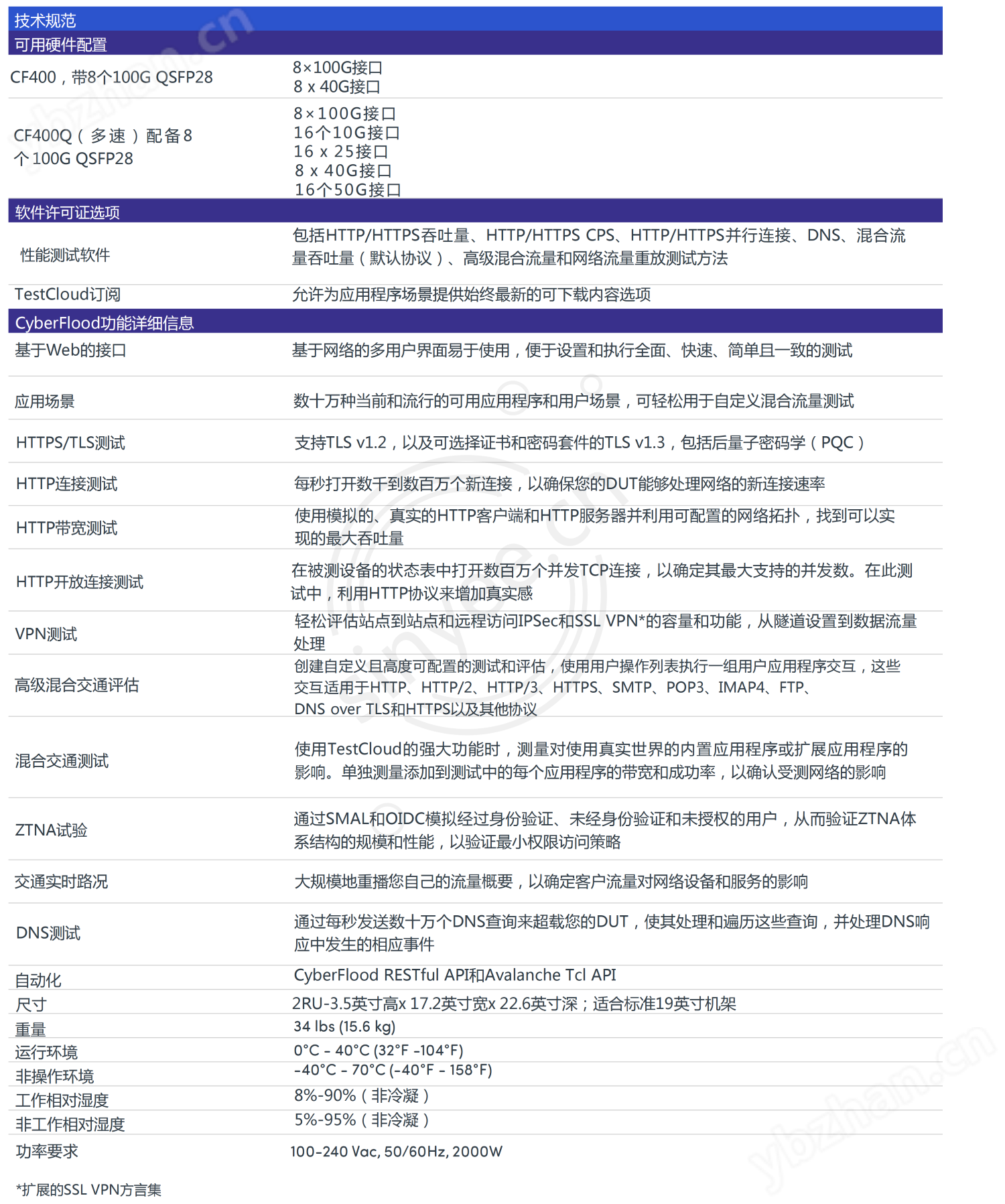
● >400 Gbps狀態應用流量—提供生成超過400 Gbps的狀態 第4層至第7層流量的能力。每個CF400支持高密度的8 x 100 G或 16 x 10G或16 x 25G或8 x 40G或16 x 50G接口。
● 自動目標尋求——以最小的用戶交互確定設備的能力。
● 靈活的軟件選項-允許與CyberFlood兼容,提供基于Web 的、易于使用但功能強大的測試工具,并與Avalanche兼容以進行高級定向單端和雙端測試。
● 混合流量吞吐量-允許用戶創建和執行使用預先配置的流量混 合的測試,以實現高吞吐量HTTPS/TLS加密,或輕松地從包含數十萬應用程序場景的數據庫中創建自定義混合。支持使用下一代web協議創建測試,包括HTTP/3的支持。
● 網絡設備性能測試-對各種網絡設備提供性能和容量測試,包括防火墻、應用防火墻、負載均衡器、SD-WAN、SASE、緩 存、代理、URL過濾器、內容過濾器、防病毒軟件、反間諜軟件、反向代理、SSL加速器、HTTP/HTTPS加速器、WAN 加速器、SMTP中繼、IDS/IPS和IPSec VPN網關。
● 應用程序服務器性能測試-驗證Web、CIFS、應用程序服務、電子郵件、DHCP、FTP、DNS、RTSP/RTP Quick-Time流式傳輸、多播、RTMP、HTTP ABR等多種真實服務的性能。
● 可靠性測試-支持使用TestCloud應用程序負載進行長時間浸泡測試,以確保解決方案在高容量下長期工作
● 性能操作模式——可輕松更改CF400操作模式,以調整測試接口背后的CPU和內存分配,為各種性能和用例選項提供最 大的靈活性。
● VPN測試-驗證IPSec和SSL VPN*的容量,包括遠程訪問和站點到站點的加密通道上的隧道設置、大通道數和數據速率 用例。
● ZTNA測試-測試零信任策略執行點(PEP),驗證是否提供安全的網絡和應用程序訪問,并驗證連接和用戶訪問策略是 否按預期運行,且不會影響性能或QoE。
● 現實的Web測試—使用網絡捕獲功能導入和重放記錄的復 雜網站交互和流量會話,以驗證性能和全面的應用程序策略。
模塊化太比特級
CF400內置了CyberFlood控制器。用戶只需幾分鐘即可使用這款強大的基于網頁的CyberFlood解決方案啟動測試,無需額外托管平臺。此外,模塊化設備架構提供了靈活的擴展能力,可將多個設備堆疊成單一測試系統,用于驗證多太比特規模安全控制、應用交付平臺及超大規模數據中心網絡的性能極限。
使用CyberFlood進行高級性能測試
CyberFlood是一款功能強大、易于使用的基于網絡的測試工具,可生成數千個真實的應用流量場景,以測試當今應用感知網絡基礎設施的性能和可擴展性。與其他測試工具不同,CyberFlood根據實際 應用場景生成高性能的真實用戶應用程序,并提供負載和功能測試能力。
基于方法的NetSecOPEN測試標準
NetSecOPEN是一個網絡安全行業組織,網絡安全供應商、工具供應商、實驗室和企業合作創建開放和透明的測試標準。該組織致力于制定一套用于網絡安全產品評估與認證的標準體系。CyberFlo-od系統內置了NetSecOPEN標準方法,提供便捷的預設測試方案,可對現代網絡安全基礎設施進行全面檢測,包括能自動識別被測設備優異性能的性能測試模塊。
Avalanche中的用戶現實性
CF400平臺的雪崩軟件支持配置高度逼真的用戶行為模型,確保測試結果精準反映企業網絡使用模式。系統通過動態交互內容、HTML鏈 接和在線填寫表單與網站無縫對接。可模擬多種瀏覽器類型,實現對 連接行為、SSL版本、身份驗證及瀏覽器客戶端頭信息的精細管控。 用戶行為分析功能涵蓋思考時長、點擊跳轉次數等關鍵指標。 ( HTTP中止)可以模擬。系統還支持HTTP基本身份驗證和代理身份 驗證。此外,新一代集成視頻測試可用于HTTP自適應比特率流媒體 協議,適用于Apple®、Microsoft®和Adobe®。
































