半自動維氏硬度計BHVST-5ZXY
產品概述:
半自動維氏硬度計主要用于測量微小、薄型試件、脆硬件的測試,通過選用各種附件或者升級各種結構可廣泛的用于各種金屬(黑色金屬、有色金屬、鑄件、合金材料等)、金屬組織、金屬表面加工層、電鍍層、硬化層(氧化、各種滲層、涂鍍層)、熱處理試件、碳化試件、淬火試件、相夾雜點的微小部分,玻璃、瑪瑙、人造寶石、陶瓷等脆硬非金屬材料的測試。尤其適用于大批量測量工件的硬度梯度分布曲線,和指*定部位的硬度測試。
通過內置步進馬達控制的自動位移臺, 透過鼠標點擊控制, 擁有多樣性的控制模式, 定位精度高, 重復精度好, 移動速度快, 工作效率高;
軟件參數:
1、介紹
半自動維氏硬度計,集成了光學成像、機械位移、電子控制、數字成像、圖像分析、計算機處理等多種專業技術,通過計算機主機實現對維氏硬度計和自動載物臺的控制,并將硬度壓痕數字化成像在計算機屏幕上,再通過自動讀數、手動讀數等手段,準確測量金屬及部分非金屬材料及各種膜層、鍍層的顯微硬度、硬化層深度、膜層厚度、兩點間距等。還可拍攝金屬表面形貌并進行固定倍率打印等。這一系統,突破了傳統硬度的測試方式,實現了全自動、高精度、高重復性的硬度測試,是材料分析的重要設備。
2、組成

計算機主機通過 RS232 串口,控制硬度計的動作并接收硬度計的相應信息;計算機主機通過 RS232 串口,控制平臺控制箱,并通過平臺控制箱,控制自動載物臺移動并接收相應信息;維氏硬度計所壓的壓痕的光學信號,通過數字攝像頭成像在計算機顯示器上,再通過自動、手動讀數,測得維氏硬度值。

3、主要功能

半自動維氏硬度計BHVST-5ZXY
技術參數:

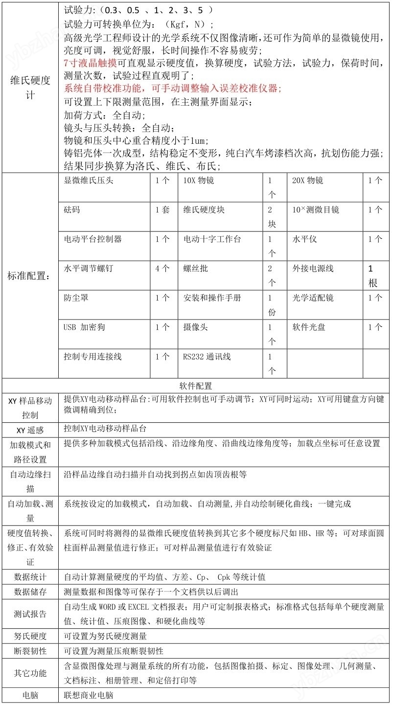
標準配置:

產品圖片:

品牌目錄:
日本MAGNESCALE:測量探規,計數器,磁柵尺,讀數頭,模塊,檢測器。
日本竑浜HMB:稱重傳感器
日本美蓓亞:稱重傳感器,計數器
日本三豐MITUTOYO:千分尺,千分表,卡尺,杠桿表,厚度計,高度尺,深度尺,測高儀,硬度計,粗糙度測量儀
日本得樂TECLOCK:卡尺,千分尺,高度計,數顯量表,針盤量表,杠桿表,厚度計,深度計,缸徑規,內卡規,外卡規,張力計,橡膠硬度計,硬度計測試臺。
西鐵城CITIZEN:電子量表,千分表,測量儀器,
富士FUJITOOL:螺距規,半徑規,
飛梭FISSO:磁性表座,支架
日本尼康NIKON:高度計
古沃匹林KROEPLIN:內卡規,外卡規
日本孔雀PEACOCK:百分表,千分表,缸徑規,測厚規
日本新瀉精機:量具,精密針規,環規。
瑞士TESA:數顯卡尺,千分尺
瑞士SYLVAC:數顯卡尺,分厘卡,角度表,孔徑千分尺
英國寶禾:三點式內徑千分尺
蔡司/雷尼紹:測針,延長桿
日本艾安得AND:電子秤,數字試驗機,粘度計,電氣測量儀器
日本安立計器:數字溫度計,溫度傳感器
愛拓ATAGO:密度計,折光儀,糖度計
東京精密:粗糙度測試儀,輪廓儀測針,粗糙度形狀測針
愛光AIKOH:推拉力計,稱重傳感器,拉伸壓縮試驗機
高分子ASKER:橡膠硬度計,數字式橡膠硬度計,硬度計測試臺
千野CHINO:輻射溫度計,水分計,記錄儀,數據記錄儀
思達CEDAR:扭力測試儀,數顯扭力計,扭力驅動器
丹索DENSO:機械式皮帶張力計BTG-2
艾森EISEN:精密針規
易高ELCOMETER:涂層測厚儀
富士FSK:水平尺,偏心檢測儀
日本RSK:水平尺,偏心檢測儀
日本大菱計器OBISHI:水平尺,偏心檢測儀
理研計測器RIKEN:水平儀,偏尺測試儀,角度尺
德國ROCKLE:水平尺
好握速HIOS:電動螺絲刀,扭力測試儀
堀場HORIBA:PH計,光澤度計,輻射溫度計,電子冷動器
白光HAKKO:烙鐵溫度計,烙鐵,烙鐵頭,靜電測試儀
本多電子HONDA:超聲波清洗機,超聲波切割機,超聲波振動器
依夢達IMADA:推拉力計
日本中村KANON:卡尺,扭力扳手,扭力起子
日本強力KANETEC:磁鐵底座,磁鐵檢查,高斯計
小野計器ONOSOKKI:轉速計,數字儀表,聲級計,振動計
日本大武OHTAKE:螺絲機
日本必佳PEAK:放大鏡,手持式放大鏡
理音RION:粘度計
東亞電波TOA-DKK:PH計(水質測量儀),電子測量儀
三高電子SANKO-DENSHI:膜厚儀,水分儀,針孔檢測儀,金屬檢測儀
佐藤計量SK SATO:溫度計,溫度計,風速計,雙金屬溫度計,自記錄溫度計
世達SATA:作業工具,套筒,起子,扳手等。
日本SIMCO:靜電測量儀,靜電消除器
柴田科學SIBATA:理化產品
日本東日:扭力扳手,扭力起子,扭力測試儀
日本牛尾USHIO:紫外光度計,照度計
銳必克XEBEC:纖維刷,研磨油石
德國菲尼克斯:涂層測厚儀
日本NHK:十字槽插規,米字槽插規,十字深度規,米字深度規
大理石產品:大理石檢測平板,平尺,方尺,直角尺,V型塊,方箱,平行規,比測臺
聲明:近期有競爭同行惡意詆毀我公司及聲譽,本公司鄭重承諾,蘇州崇睿儀器儀表有限公司非任何公司子公司,請廣大用戶提高警惕,謹防上當受騙。




























